Khi được phân công một dự án mới tới tư cách 1 BA là một điều rất tuyệt vời. Tuy nhiên cũng có thể mang lại nhiều căng thẳng. Bạn phải tự hỏi rằng, chính xác mong đợi của dự án là gì, bạn sẽ deliver những gì và làm thế nào để đảm bảo được thành công trong dự án.
Dưới đây là quy trình 8 bước mà bạn có thể áp dụng cho tất cả các loại dự án và các môi trường (agile hoặc truyền thống).
Tuỳ thuộc vào quy mô và độ phức tạp của dự án, bạn có thể thực hiện các bước sau một cách nhanh hay chậm nhưng để đạt được thành công thì bạn phải đi qua tất cả các bước.
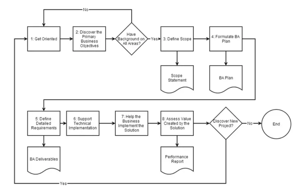
Đầu tiên, hãy quan sát quy trình dưới đây để thấy 8 bước phù hợp với nhau như thế nào và làm thế nào bạn có thể lặp lại chúng trong dự án phân tích nghiệp vụ điển hình.

Chi tiết về 8 bước như dưới đây:
Bước 1: Lấy định hướng
Thông thường, với vai trò là BA, chúng ta được phân công vào dự án và bắt đầu đóng góp càng nhanh càng tốt để tạo ra những tác động tích cự. Đôi khi dự án đã được tiến hành, đôi khi chúng ta vẫn đang có những khái niệm mơ hồ và dự án là tại sao nó lại tồn tại. Chúng ta phải đối mặt với nhiều sự mơ hồ. Với vai trò là BA, nhiệm vụ của chúng ta là phải làm rõ phạm vi, yêu cầu, mục đích nghiệp vụ một cách nhanh nhất có thể.
Nhưng điều đó không có nghĩa rằng chúng ta sẽ phải làm rõ yêu cầu một cách chi tiết ngay từ đầu. Làm như thế rất có thể sẽ là một khởi đầu nhanh chóng theo hướng sai.
Hãy dành thời gian, có thể là một vài giờ, vài ngày hoặc vài tuần để định hướng. Lấy được định hướng rồi thì bạn không chỉ đi nhanh mà còn có thể đóng góp một cách hiệu quả và tự tin cho dự án.
Nhiệm vụ chính của bạn trong bước này bao gồm:
- Làm rõ vị trí của bạn là một BA, bạn hãy chắc chắn rằng bạn sẽ deliver những thứ mà khách hàng cần.
- Xác định các bên liên quan chính để tham gia xác định các mục tiêu và phạm vi nghiệp vụ của dự án
- Hiểu được lịch sử của dự án để bạn không lặp lại các công việc đã được làm hoặc thực hiện các quyết định đã được thực hiện trước đó.
- Hiểu được hệ thống hiện tại và quy trình nghiệp vụ để có cái nhìn rõ ràng, hợp lý về tình trạng hiện tại cần được thay đổi. Đây chính là bước để bạn học hỏi những gì bạn không biết, giúp bạn lấy được thông tin cần thiết để có thể thành công và hoạt động hiệu quả trong dự án.
Bước 2: Điều tra các mục tiêu nghiệp vụ chính.
Đây là một bước chung cho cả BA và PM trong dự án để xác định được phạm vi (scope) của dự án. Tuy nhiên điều này có thể gây ra nhiều căng thẳng. Điều tra và lấy được yêu cầu về nghiệp vụ cần thiết sớm trước khi phạm vi dự án được xác định là con đường ngắn nhất dẫn đến thành công.
Nhiệm vụ chính của bạn trong bước này bao gồm:
- Điều tra mong muốn từ các bên liên quan
- Thống nhất những mâu thuẫn trong dự án để có thể bắt đầu dự án với những chia sẻ về hiểu biết mục tiêu nghiệp vụ
- Đảm bảo các mục tiêu nghiệp vụ là rõ ràng và khả thi để cung cấp cho đội dự án.
Điều tra mục tiêu nghiệp vụ chính là bước xác định phạm vi, đảm bảo rằng bạn không đưa ra một giải pháp sai, hiểu sai vấn đề hoặc thậm chí có giải pháp mà không ai có thể xác định là thành công hay không.
Bước 3: Xác định phạm vi dự án.
Một tài liệu rõ ràng và đầy đủ cung cấp phạm vi cho team phát triển là điều vô cùng cần thiết. Phạm vi sẽ tạo ra những nghiệp vụ cần thiết theo cách mà các nhóm tham gia sẽ hình dung được họ sẽ đóng góp và thực hiện điều gì cho dự án.
Nhiệm vụ chính của bạn trong bước này:
- Xác định giải pháp tiếp cận để xác định tính chất và phạm vi công nghệ
- Soạn thảo một bản nháp về phạm vi và xem xét nó với nghiệp vụ chủ chốt của bạn cho đến khi họ chuẩn bị ký kết hoặc mua vào tài liệu.
- Xác nhận trường hợp nghiệp vụ để đảm bảo rằng nó vẫn có ý nghĩa cho tổ chức của bạn để đầu tư vào dự án.
Phạm vi không phải là một kế hoạch thực hiện, nhưng nó là một tiêu chuẩn hướng dẫn tất cả các bước tiếp theo của quá trình phân tích nghiệp và các nhiệm vụ của người tham gia dự án khác.
Bước 4: Lập kế hoạch phân tích nghiệp vụ
Lập kế hoạch phân tích nghiệp vụ sẽ mang lại quy trình phân tích nghiệp vụ rõ ràng, từ đó có thể xác định thành công yêu cầu chi tiết cho dự án. Kế hoạch phân tích nghiệp vụ sẽ trả lời rất nhiều câu hỏi cho bạn và cho nhóm dự án của bạn.
Nhiệm vụ chính của bạn trong bước này:
- Lựa chọn loại phân tích nghiệp vụ phù hợp nhất với phạm vi dự án, các khía cạnh và bối cảnh của dự án.
- Xác định danh sách cụ thể chúng ta sẽ deliver những gì để có thể bao quát được phạm vi của dự án và các bên liên quan.
- Xác định thời hạn hoàn thành phân tích nghiệp vụ
Bước 5: Xác định yêu cầu chi tiết
Yêu cầu chi tiết cung cấp cho nhóm thực hiện những thông tin họ cần để đưa ra giải pháp. Họ sẽ xác định phạm vi có thể thực hiện được.
Nếu không có yêu cầu chi tiết một cách rõ ràng, súc tích thì việc thực hiện yêu cầu của nhóm sẽ không thể bao quát được đến những trường hợp nghiệp vụ gốc của dự án.
Nhiệm vụ chính của bạn trong bước này:
- Tạo ra những thông tin cần thiết để hiểu được khách hàng muốn gì
- Phân tích thông tin bạn thu thập được và sử dụng chúng để tạo nên bản nháp của một hoặc nhiều tính năng sẽ deliver theo yêu cầu chi tiết của dự án
- Xem xét và xác nhận mỗi sản phẩm có thể phân phối với các bên liên quan về công nghệ và nghiệp thích hợp. Đặt câu hỏi để lấp đầy khoảng cách giữa kĩ thuật và nghiệp vụ. Người phân tích nghiệp vụ hiệu quả tập trung vào mục đích chính của dự án, giảm sự mơ hồ và phức tạp.
Bước 6: Hỗ trợ thực hiện công nghệ
Trong một dự án điển hình sử dụng một BA, một phần quan trọng của giải pháp bao gồm xây dựng nhóm phần mềm kỹ thuật, tùy biến và / hoặc triển khai phần mềm. Trong quá trình thực hiện kỹ thuật, có rất nhiều công việc hỗ trợ đáng giá để bạn tham gia vào đó sẽ giúp thúc đẩy sự thành công của dự án và đảm bảo các mục tiêu nghiệp vụ.
Trách nhiệm chính của bạn trong bước này bao gồm:
- Rà soát các giải pháp thiết kế để đảm bảo đáp ứng được tất cả các yêu cầu và tìm kiếm các cơ hội để đáp ứng các yêu cầu nghiệp vụ bổ sung mà không cần nâng cao phạm vi kỹ thuật của dự án.
- Cập nhật và / hoặc đóng gói tài liệu yêu cầu để làm cho nó hữu ích cho việc thiết kế và quá trình thực hiện.
- Tham gia với QA nghiệp vụ và yêu cầu kĩ thuật. Trách nhiệm này có thể bao gồm xem xét test plan/ test cases để đảm bảo chúng thể hiện sự hiểu biết rõ ràng về các yêu cầu chức năng.
- Cố gắng để có thể trả lời các câu hỏi và giúp giải quyết bất kỳ vấn đề nào xảy ra trong quá trình thiết kế kỹ thuật, triển khai kỹ thuật hoặc kiểm thử.
- Quản lý yêu cầu thay đổi để đảm bảo rằng mọi người đang làm việc từ các tài liệu được cập nhật và các bên liên quan thích hợp tham gia vào tất cả các quyết định về thay đổi.
- Bám sát UATđể đảm bảo rằng việc triển khai phần mềm đáp ứng nhu cầu của người dùng cuối. Tất cả những nỗ lực này giúp nhóm thực hiện được các dự định của dự án và đảm bảo đầu tư được thực hiện trở lại tích cực.
Bước 7 - Giúp doanh nghiệp triển khai giải pháp
Nhóm công nghệ của bạn có thể cung cấp một giải pháp mới sáng bóng tuyệt vời mà về mặt lý thuyết đáp ứng các mục tiêu kinh doanh, nhưng nếu người dùng doanh nghiệp của bạn không sử dụng nó như dự định và trở lại kinh doanh như thường lệ, dự án của bạn sẽ không thực hiện được mục tiêu ban đầu . Các BA ngày càng tham gia vào giai đoạn cuối của dự án để hỗ trợ doanh nghiệp.
Trách nhiệm chính của bạn trong bước này có thể bao gồm:
- Phân tích và phát triển các tài liệu quy trình nghiệp vụ tạm thời và tương lai
- Đào tạo người dùng cuối để đảm bảo họ hiểu được tất cả các quá trình và thay đổi thủ tục hoặc cộng tác với nhân viên đào tạo để họ có thể tạo ra các tài liệu đào tạo thích hợp.
- Phối hợp với người dùng doanh nghiệp để cập nhật các tài sản tổ chức khác bị ảnh hưởng bởi quá trình kinh doanh và thay đổi công nghệ. Bước này nhằm đảm bảo tất cả các thành viên của cộng đồng doanh nghiệp chuẩn bị để nắm lấy những thay đổi đã được xác định như là một phần của dự án.
Bước 8 - Đánh giá giá trị được tạo bởi Giải pháp
Rất nhiều điều xảy ra trong suốt quá trình thực hiện dự án. Các kết quả kinh doanh được thảo luận.Vấn đề lớn và nhỏ, được giải quyết. Mối quan hệ được xây dựng. Thay đổi được quản lý. Công nghệ được thực hiện. Người dùng doanh nghiệp được đào tạo để thay đổi cách họ làm việc.
Trong sự bận rộn của hoạt động này và tập trung vào việc phân phối, thật dễ dàng để mất theo dõi bức tranh toàn cảnh. Tại sao chúng ta thực hiện tất cả những thay đổi này và họ mang lại giá trị gì cho tổ chức? Và thậm chí còn quan trọng hơn, liệu chúng ta có đang đi đúng hướng? Có nghĩa là giải pháp mà chúng tôi đang cung cấp thực sự mang lại giá trị mà chúng tôi dự kiến ban đầu?
Không có gì tạo ra động lực tích cực trong một tổ chức hơn là một hồ sơ theo dõi các dự án thành công. Nhưng nếu chúng ta không dừng lại và đánh giá giá trị được tạo ra bởi giải pháp, làm thế nào chúng ta biết được liệu chúng ta đang thực sự hoạt động từ một thành công?
Trách nhiệm chính của bạn trong bước này có thể bao gồm:
- Đánh giá tiến độ thực tế được thực hiện đối với các mục tiêu kinh doanh của dự án để cho thấy mức độ đạt được các mục tiêu ban đầu.
- Truyền đạt kết quả cho nhà tài trợ dự án, và nếu thích hợp, cho nhóm dự án và tất cả thành viên của tổ chức.
- Đề xuất các dự án tiếp theo và các sáng kiến để thực hiện đầy đủ các mục tiêu kinh doanh dự kiến của dự án hoặc để giải quyết các vấn đề mới được phát hiện trong khi đánh giá tác động của dự án này.
Sau khi hoàn thành bước này, có thể bạn sẽ khám phá nhiều cơ hội để cải thiện doanh nghiệp sẽ dẫn bạn tới dự án bổ sung. Và vì vậy chu kỳ bắt đầu lại!
Bài viết được dịch lại từ nguồn: http://www.bridging-the-gap.com/business-analysis-process/